Puckboard is a live, collaborative scheduling platform available to servicemembers around the globe on your desktop, phone, or tablet. Anywhere you have the internet!

My work on Puckboard over the years has included end-to-end design efforts on major features with high degrees of complexity, given the use-case environment. It also spans all layers of the UX design process from research, to design, to handoff.

  • Service Blueprint

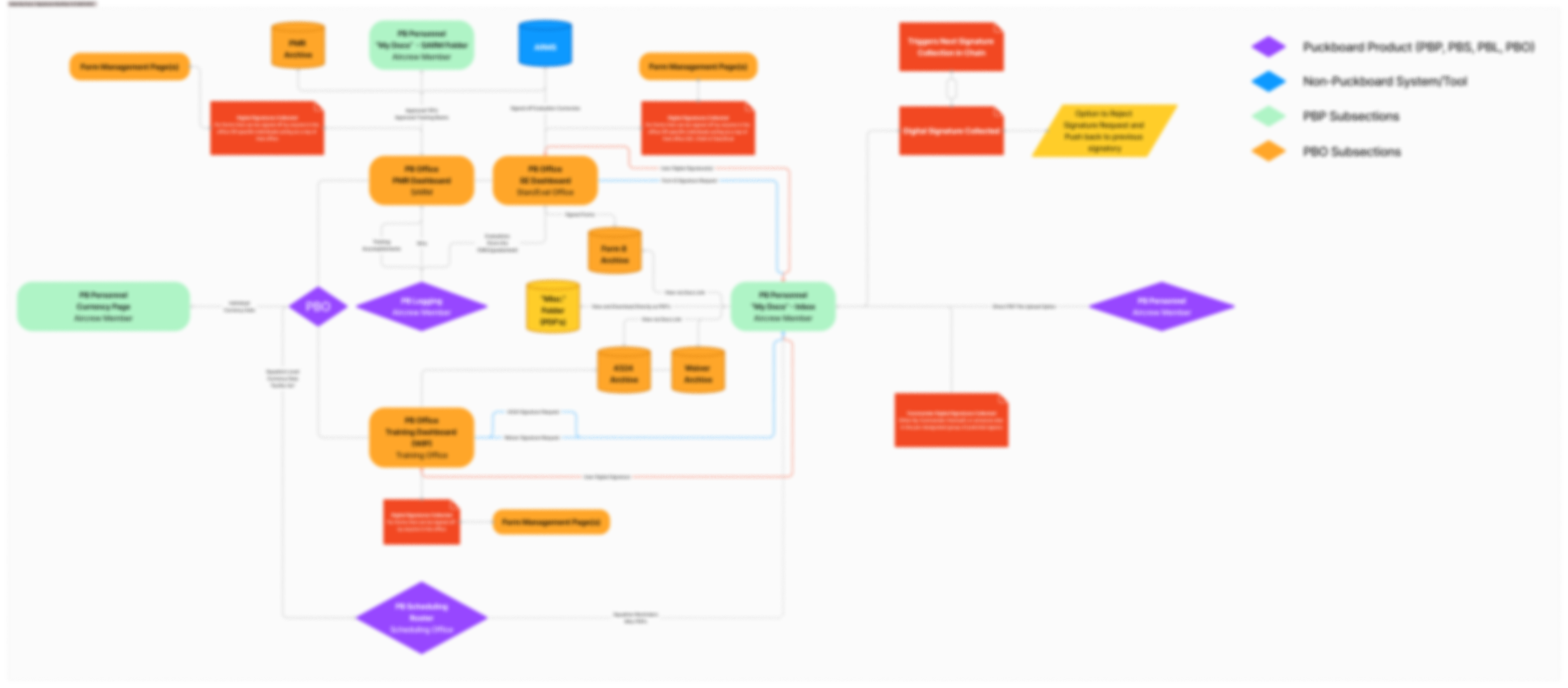
    Service Blueprints

  • Workflow Diagram

    Workflow Diagrams

  • Figma Designs & Annotations

  • Bridging Digital & Manual Processes

 

Post-Mission Review Dashboard

The Post-Mission Review process can be a hassle. This new dashboard tool informed by user research streamlines the process, and saves time for users.

Clickable Prototype

Fast & Secure Solutions for Aircrew

Puckboard is a suite of integrated products that streamline processes for Aircrew, and is on the way to becoming an official Program of Record for the USAF.

Through collaborative features and AI integrations, Puckboard provides secure and fast solutions for flight scheduling, logging, and training purposes.

In The News
 
Next
Next

ParkPal